注意
點選此處下載完整的示例程式碼
從零開始學自然語言處理:使用字元級 RNN 對名字進行分類¶
建立日期: 2017 年 3 月 24 日 | 最後更新: 2025 年 3 月 14 日 | 最後驗證: 2024 年 11 月 5 日
作者: Sean Robertson
本教程是一個三部分系列的一部分
我們將構建並訓練一個基本的字元級迴圈神經網路 (RNN) 來對單詞進行分類。本教程與另外兩個“從零開始”的自然語言處理 (NLP) 教程從零開始學自然語言處理:使用字元級 RNN 生成名字和從零開始學自然語言處理:使用序列到序列網路和注意力機制進行翻譯一起,展示瞭如何預處理資料以建模 NLP。特別是,這些教程展示瞭如何以低層次處理資料來建模 NLP。
字元級 RNN 將單詞讀取為一系列字元 - 在每個步驟輸出一個預測和“隱藏狀態”,並將其先前的隱藏狀態饋送到下一個步驟中。我們將最終預測作為輸出,即單詞所屬的類別。
具體來說,我們將訓練資料集包含來自 18 種語言的數千個姓氏,並根據拼寫預測名字來自哪種語言。
推薦準備¶
開始本教程之前,建議您已安裝 PyTorch,並對 Python 程式語言和張量(Tensors)有基本的瞭解
使用 PyTorch 進行深度學習:60 分鐘速成 總體上了解 PyTorch 並學習張量基礎知識
透過示例學習 PyTorch 獲取廣泛而深入的概述
PyTorch for Former Torch Users 如果您曾是 Lua Torch 使用者
瞭解 RNN 及其工作原理也很有用
迴圈神經網路令人驚歎的有效性 展示了大量現實生活中的示例
理解 LSTM 網路 專門關於 LSTM,但也提供關於 RNN 的通用資訊
準備 Torch¶
設定 torch,使其預設使用正確的裝置,並根據您的硬體(CPU 或 CUDA)使用 GPU 加速。
import torch
# Check if CUDA is available
device = torch.device('cpu')
if torch.cuda.is_available():
device = torch.device('cuda')
torch.set_default_device(device)
print(f"Using device = {torch.get_default_device()}")
Using device = cuda:0
準備資料¶
從此處下載資料並將其解壓到當前目錄。
data/names 目錄中包含 18 個文字檔案,檔名格式為 [Language].txt。每個檔案包含許多名字,每行一個,大部分已羅馬化(但我們仍然需要從 Unicode 轉換為 ASCII)。
第一步是定義和清理我們的資料。首先,我們需要將 Unicode 轉換為純 ASCII 以限制 RNN 輸入層。這透過將 Unicode 字串轉換為 ASCII 並只允許一小部分允許的字元來實現。
import string
import unicodedata
# We can use "_" to represent an out-of-vocabulary character, that is, any character we are not handling in our model
allowed_characters = string.ascii_letters + " .,;'" + "_"
n_letters = len(allowed_characters)
# Turn a Unicode string to plain ASCII, thanks to https://stackoverflow.com/a/518232/2809427
def unicodeToAscii(s):
return ''.join(
c for c in unicodedata.normalize('NFD', s)
if unicodedata.category(c) != 'Mn'
and c in allowed_characters
)
這是一個將 Unicode 字母名字轉換為純 ASCII 的示例。這簡化了輸入層
print (f"converting 'Ślusàrski' to {unicodeToAscii('Ślusàrski')}")
converting 'Ślusàrski' to Slusarski
將名字轉換為張量(Tensors)¶
現在我們已經組織好所有名字,我們需要將它們轉換為張量才能使用它們。
為了表示單個字母,我們使用大小為 <1 x n_letters> 的“one-hot 向量”。one-hot 向量除了當前字母索引處為 1 外,其餘均為 0,例如 "b" = <0 1 0 0 0 ...>。
為了構成一個單詞,我們將這些向量連線成一個 2D 矩陣 <line_length x 1 x n_letters>。
額外的維度 1 是因為 PyTorch 假定所有內容都是批次的 - 我們這裡僅使用批次大小為 1。
# Find letter index from all_letters, e.g. "a" = 0
def letterToIndex(letter):
# return our out-of-vocabulary character if we encounter a letter unknown to our model
if letter not in allowed_characters:
return allowed_characters.find("_")
else:
return allowed_characters.find(letter)
# Turn a line into a <line_length x 1 x n_letters>,
# or an array of one-hot letter vectors
def lineToTensor(line):
tensor = torch.zeros(len(line), 1, n_letters)
for li, letter in enumerate(line):
tensor[li][0][letterToIndex(letter)] = 1
return tensor
這裡有一些如何對單個字元或多個字元字串使用 lineToTensor() 的示例。
print (f"The letter 'a' becomes {lineToTensor('a')}") #notice that the first position in the tensor = 1
print (f"The name 'Ahn' becomes {lineToTensor('Ahn')}") #notice 'A' sets the 27th index to 1
The letter 'a' becomes tensor([[[1., 0., 0., 0., 0., 0., 0., 0., 0., 0., 0., 0., 0., 0., 0., 0., 0.,
0., 0., 0., 0., 0., 0., 0., 0., 0., 0., 0., 0., 0., 0., 0., 0., 0.,
0., 0., 0., 0., 0., 0., 0., 0., 0., 0., 0., 0., 0., 0., 0., 0., 0.,
0., 0., 0., 0., 0., 0., 0.]]], device='cuda:0')
The name 'Ahn' becomes tensor([[[0., 0., 0., 0., 0., 0., 0., 0., 0., 0., 0., 0., 0., 0., 0., 0., 0.,
0., 0., 0., 0., 0., 0., 0., 0., 0., 1., 0., 0., 0., 0., 0., 0., 0.,
0., 0., 0., 0., 0., 0., 0., 0., 0., 0., 0., 0., 0., 0., 0., 0., 0.,
0., 0., 0., 0., 0., 0., 0.]],
[[0., 0., 0., 0., 0., 0., 0., 1., 0., 0., 0., 0., 0., 0., 0., 0., 0.,
0., 0., 0., 0., 0., 0., 0., 0., 0., 0., 0., 0., 0., 0., 0., 0., 0.,
0., 0., 0., 0., 0., 0., 0., 0., 0., 0., 0., 0., 0., 0., 0., 0., 0.,
0., 0., 0., 0., 0., 0., 0.]],
[[0., 0., 0., 0., 0., 0., 0., 0., 0., 0., 0., 0., 0., 1., 0., 0., 0.,
0., 0., 0., 0., 0., 0., 0., 0., 0., 0., 0., 0., 0., 0., 0., 0., 0.,
0., 0., 0., 0., 0., 0., 0., 0., 0., 0., 0., 0., 0., 0., 0., 0., 0.,
0., 0., 0., 0., 0., 0., 0.]]], device='cuda:0')
恭喜您,您已經為這項學習任務構建了基礎張量物件!您可以使用類似的方法處理其他文字相關的 RNN 任務。
接下來,我們需要將所有示例組合成一個數據集,以便我們可以訓練、測試和驗證我們的模型。為此,我們將使用 Dataset and DataLoader 類來儲存我們的資料集。每個 Dataset 需要實現三個函式:__init__、__len__ 和 __getitem__。
from io import open
import glob
import os
import time
import torch
from torch.utils.data import Dataset
class NamesDataset(Dataset):
def __init__(self, data_dir):
self.data_dir = data_dir #for provenance of the dataset
self.load_time = time.localtime #for provenance of the dataset
labels_set = set() #set of all classes
self.data = []
self.data_tensors = []
self.labels = []
self.labels_tensors = []
#read all the ``.txt`` files in the specified directory
text_files = glob.glob(os.path.join(data_dir, '*.txt'))
for filename in text_files:
label = os.path.splitext(os.path.basename(filename))[0]
labels_set.add(label)
lines = open(filename, encoding='utf-8').read().strip().split('\n')
for name in lines:
self.data.append(name)
self.data_tensors.append(lineToTensor(name))
self.labels.append(label)
#Cache the tensor representation of the labels
self.labels_uniq = list(labels_set)
for idx in range(len(self.labels)):
temp_tensor = torch.tensor([self.labels_uniq.index(self.labels[idx])], dtype=torch.long)
self.labels_tensors.append(temp_tensor)
def __len__(self):
return len(self.data)
def __getitem__(self, idx):
data_item = self.data[idx]
data_label = self.labels[idx]
data_tensor = self.data_tensors[idx]
label_tensor = self.labels_tensors[idx]
return label_tensor, data_tensor, data_label, data_item
在這裡,我們可以將示例資料載入到 NamesDataset 中
alldata = NamesDataset("data/names")
print(f"loaded {len(alldata)} items of data")
print(f"example = {alldata[0]}")
loaded 20074 items of data
example = (tensor([2], device='cuda:0'), tensor([[[0., 0., 0., 0., 0., 0., 0., 0., 0., 0., 0., 0., 0., 0., 0., 0., 0.,
0., 0., 0., 0., 0., 0., 0., 0., 0., 0., 0., 0., 0., 0., 0., 0., 0.,
0., 0., 1., 0., 0., 0., 0., 0., 0., 0., 0., 0., 0., 0., 0., 0., 0.,
0., 0., 0., 0., 0., 0., 0.]],
[[0., 0., 0., 0., 0., 0., 0., 1., 0., 0., 0., 0., 0., 0., 0., 0., 0.,
0., 0., 0., 0., 0., 0., 0., 0., 0., 0., 0., 0., 0., 0., 0., 0., 0.,
0., 0., 0., 0., 0., 0., 0., 0., 0., 0., 0., 0., 0., 0., 0., 0., 0.,
0., 0., 0., 0., 0., 0., 0.]],
[[0., 0., 0., 0., 0., 0., 0., 0., 0., 0., 0., 0., 0., 0., 1., 0., 0.,
0., 0., 0., 0., 0., 0., 0., 0., 0., 0., 0., 0., 0., 0., 0., 0., 0.,
0., 0., 0., 0., 0., 0., 0., 0., 0., 0., 0., 0., 0., 0., 0., 0., 0.,
0., 0., 0., 0., 0., 0., 0.]],
[[0., 0., 0., 0., 0., 0., 0., 0., 0., 0., 0., 0., 0., 0., 0., 0., 0.,
0., 0., 0., 1., 0., 0., 0., 0., 0., 0., 0., 0., 0., 0., 0., 0., 0.,
0., 0., 0., 0., 0., 0., 0., 0., 0., 0., 0., 0., 0., 0., 0., 0., 0.,
0., 0., 0., 0., 0., 0., 0.]],
[[0., 0., 0., 0., 0., 0., 0., 0., 0., 0., 0., 0., 0., 0., 0., 0., 0.,
1., 0., 0., 0., 0., 0., 0., 0., 0., 0., 0., 0., 0., 0., 0., 0., 0.,
0., 0., 0., 0., 0., 0., 0., 0., 0., 0., 0., 0., 0., 0., 0., 0., 0.,
0., 0., 0., 0., 0., 0., 0.]],
[[0., 0., 0., 0., 0., 0., 0., 0., 0., 0., 0., 0., 0., 0., 0., 0., 0.,
0., 0., 0., 0., 0., 0., 0., 1., 0., 0., 0., 0., 0., 0., 0., 0., 0.,
0., 0., 0., 0., 0., 0., 0., 0., 0., 0., 0., 0., 0., 0., 0., 0., 0.,
0., 0., 0., 0., 0., 0., 0.]]], device='cuda:0'), 'Arabic', 'Khoury')
- 使用資料集物件,我們可以輕鬆地將資料分成訓練集和測試集。這裡我們建立了一個 80/20
分割,但
torch.utils.data提供了更多有用的工具。這裡我們指定一個生成器,因為我們需要使用與 PyTorch 上面預設的裝置相同的裝置。
上面預設的裝置。
train_set, test_set = torch.utils.data.random_split(alldata, [.85, .15], generator=torch.Generator(device=device).manual_seed(2024))
print(f"train examples = {len(train_set)}, validation examples = {len(test_set)}")
train examples = 17063, validation examples = 3011
現在我們擁有一個包含 20074 個示例的基礎資料集,其中每個示例都是標籤和名字的配對。我們還將資料集分成了訓練集和測試集,以便我們可以驗證構建的模型。
建立網路¶
在使用 autograd 之前,在 Torch 中建立迴圈神經網路需要將層的引數在多個時間步上進行克隆。這些層持有隱藏狀態和梯度,現在這些都完全由圖本身處理。這意味著您可以以非常“純粹”的方式實現 RNN,就像常規的前饋層一樣。
此 CharRNN 類實現了具有三個元件的 RNN。首先,我們使用 nn.RNN 實現。接下來,我們定義一個將 RNN 隱藏層對映到我們輸出的層。最後,我們應用一個 softmax 函式。使用 nn.RNN 帶來了顯著的效能提升,例如 cuDNN 加速的核心,而如果將每個層實現為 nn.Linear 則不然。這也簡化了 forward() 中的實現。
import torch.nn as nn
import torch.nn.functional as F
class CharRNN(nn.Module):
def __init__(self, input_size, hidden_size, output_size):
super(CharRNN, self).__init__()
self.rnn = nn.RNN(input_size, hidden_size)
self.h2o = nn.Linear(hidden_size, output_size)
self.softmax = nn.LogSoftmax(dim=1)
def forward(self, line_tensor):
rnn_out, hidden = self.rnn(line_tensor)
output = self.h2o(hidden[0])
output = self.softmax(output)
return output
然後我們可以建立一個具有 58 個輸入節點、128 個隱藏節點和 18 個輸出的 RNN
n_hidden = 128
rnn = CharRNN(n_letters, n_hidden, len(alldata.labels_uniq))
print(rnn)
CharRNN(
(rnn): RNN(58, 128)
(h2o): Linear(in_features=128, out_features=18, bias=True)
(softmax): LogSoftmax(dim=1)
)
之後,我們可以將張量傳遞給 RNN 以獲得預測輸出。隨後,我們使用輔助函式 label_from_output 來匯出類別的文字標籤。
def label_from_output(output, output_labels):
top_n, top_i = output.topk(1)
label_i = top_i[0].item()
return output_labels[label_i], label_i
input = lineToTensor('Albert')
output = rnn(input) #this is equivalent to ``output = rnn.forward(input)``
print(output)
print(label_from_output(output, alldata.labels_uniq))
tensor([[-2.8627, -2.8503, -2.8578, -3.0326, -2.8298, -2.8469, -2.9527, -2.9330,
-2.9295, -2.9728, -2.8209, -2.7876, -2.9343, -2.9412, -2.8902, -2.9107,
-2.8262, -2.8812]], device='cuda:0', grad_fn=<LogSoftmaxBackward0>)
('Italian', 11)
訓練¶
訓練網路¶
現在訓練這個網路所需要做的就是向它展示大量示例,讓它進行猜測,然後告訴它是否猜錯了。
我們透過定義一個 train() 函式來實現這一點,該函式使用小批次對給定資料集進行訓練。RNN 的訓練方式與其他網路類似;因此,為了完整性,這裡包含了一個批次訓練方法。迴圈 (for i in batch) 計算批次中每個專案的損失,然後調整權重。此操作重複進行,直到達到指定的 epoch 數。
import random
import numpy as np
def train(rnn, training_data, n_epoch = 10, n_batch_size = 64, report_every = 50, learning_rate = 0.2, criterion = nn.NLLLoss()):
"""
Learn on a batch of training_data for a specified number of iterations and reporting thresholds
"""
# Keep track of losses for plotting
current_loss = 0
all_losses = []
rnn.train()
optimizer = torch.optim.SGD(rnn.parameters(), lr=learning_rate)
start = time.time()
print(f"training on data set with n = {len(training_data)}")
for iter in range(1, n_epoch + 1):
rnn.zero_grad() # clear the gradients
# create some minibatches
# we cannot use dataloaders because each of our names is a different length
batches = list(range(len(training_data)))
random.shuffle(batches)
batches = np.array_split(batches, len(batches) //n_batch_size )
for idx, batch in enumerate(batches):
batch_loss = 0
for i in batch: #for each example in this batch
(label_tensor, text_tensor, label, text) = training_data[i]
output = rnn.forward(text_tensor)
loss = criterion(output, label_tensor)
batch_loss += loss
# optimize parameters
batch_loss.backward()
nn.utils.clip_grad_norm_(rnn.parameters(), 3)
optimizer.step()
optimizer.zero_grad()
current_loss += batch_loss.item() / len(batch)
all_losses.append(current_loss / len(batches) )
if iter % report_every == 0:
print(f"{iter} ({iter / n_epoch:.0%}): \t average batch loss = {all_losses[-1]}")
current_loss = 0
return all_losses
現在我們可以使用小批次訓練資料集,指定 epoch 數。為了加快構建速度,此示例的 epoch 數已減少。使用不同的引數可以獲得更好的結果。
start = time.time()
all_losses = train(rnn, train_set, n_epoch=27, learning_rate=0.15, report_every=5)
end = time.time()
print(f"training took {end-start}s")
training on data set with n = 17063
5 (19%): average batch loss = 0.879241389256809
10 (37%): average batch loss = 0.6880160899297428
15 (56%): average batch loss = 0.5751259022999389
20 (74%): average batch loss = 0.49494854703054325
25 (93%): average batch loss = 0.4307829880331761
training took 340.6842153072357s
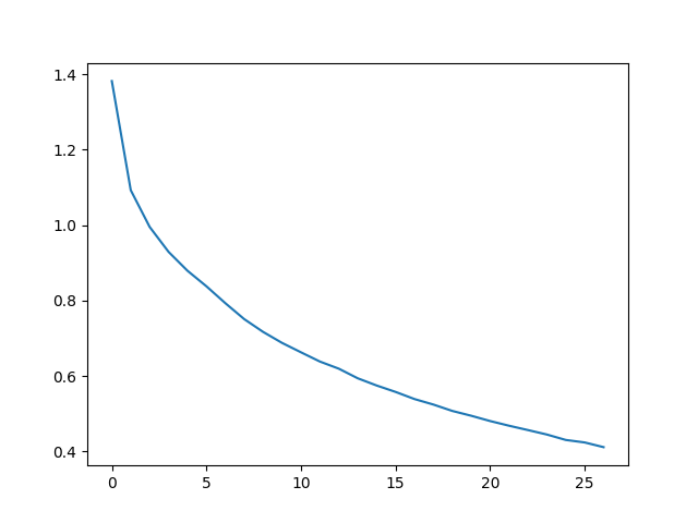
繪製結果¶
繪製來自 all_losses 的歷史損失曲線可以顯示網路的學習情況
import matplotlib.pyplot as plt
import matplotlib.ticker as ticker
plt.figure()
plt.plot(all_losses)
plt.show()

評估結果¶
為了瞭解網路在不同類別上的表現,我們將建立一個混淆矩陣(confusion matrix),顯示對於每個實際語言(行),網路預測的語言(列)。要計算混淆矩陣,需要透過 evaluate() 執行大量樣本,evaluate() 與 train() 相同,只是沒有反向傳播。
def evaluate(rnn, testing_data, classes):
confusion = torch.zeros(len(classes), len(classes))
rnn.eval() #set to eval mode
with torch.no_grad(): # do not record the gradients during eval phase
for i in range(len(testing_data)):
(label_tensor, text_tensor, label, text) = testing_data[i]
output = rnn(text_tensor)
guess, guess_i = label_from_output(output, classes)
label_i = classes.index(label)
confusion[label_i][guess_i] += 1
# Normalize by dividing every row by its sum
for i in range(len(classes)):
denom = confusion[i].sum()
if denom > 0:
confusion[i] = confusion[i] / denom
# Set up plot
fig = plt.figure()
ax = fig.add_subplot(111)
cax = ax.matshow(confusion.cpu().numpy()) #numpy uses cpu here so we need to use a cpu version
fig.colorbar(cax)
# Set up axes
ax.set_xticks(np.arange(len(classes)), labels=classes, rotation=90)
ax.set_yticks(np.arange(len(classes)), labels=classes)
# Force label at every tick
ax.xaxis.set_major_locator(ticker.MultipleLocator(1))
ax.yaxis.set_major_locator(ticker.MultipleLocator(1))
# sphinx_gallery_thumbnail_number = 2
plt.show()
evaluate(rnn, test_set, classes=alldata.labels_uniq)

您可以在主對角線之外找出亮點,顯示它錯誤猜測的語言,例如將朝鮮語猜成中文,將義大利語猜成西班牙語。它在希臘語上表現非常好,而在英語上表現非常差(可能是因為與其它語言有重疊)。
練習¶
使用更大和/或形狀更好的網路獲得更好的結果
調整超引數以提高效能,例如更改 epoch 數、批次大小和學習率
嘗試
nn.LSTM和nn.GRU層修改層的大小,例如增加或減少隱藏節點的數量或新增額外的線性層
將這些 RNN 中的多個組合成一個更高層次的網路
嘗試使用不同的 line -> label 資料集,例如
任意單詞 -> 語言
名字 -> 性別
角色名 -> 作者
頁面標題 -> 部落格或 subreddit
指令碼總執行時間: ( 5 分 46.422 秒)